生产实习-南京奥特电气股份有限公司
企业相关信息
企业名称:南京奥特电气股份有限公司(NAEC)
企业简介:
南京奥特电气股份有限公司(NAEC)成立于2001年,一直以“推动全球能源工程预制精益化”为企业使命,为能源工程建设承包商和预制商提供“精益预制解决方案”为核心业务,是全球能源工程运营商优选的合作伙伴。
成立以来,奥特以超前的创新能力,不断整合新技术、新工艺,为陆地与海上石油/天然气“开采、储运、炼化和存储”工程的EPC承包商和装备制造商等提供了“效率与质量”的可靠保障,同时为建设者创造了价值、提升了竞争力。
溧水生产基地成立于2012年5月,承担公司全部制造任务。生产基地占地近50000平方米,标准现代化厂房20000平方米,重型现代化厂房8000平方米,综合办公楼5000平方米。
企业Logo(图片):

启动会照片及全体合影(这里可以多加一些照片):





实习项目及分组(以项目组为单位提供以下信息)
项目简介(不超过100字):
在生产制造过程中,最主要的工艺有下料、剖切、焊接、喷涂、总装等。而焊接就是其中最为重要的一个环节。而在焊接工艺中出现最多的就是T型接头。虽然目前焊接自动化已在工业领域有了较为广泛的应用,但由于在重工业中物料大都存在着不可忽略的误差,且在大批量生产时每个工件的加工位置存在误差,导致自动化精度较低。由此就引申出了我们的项目——工件失准的T型接头焊接工艺开发。
路晟 陈姝廷 吴汶卓 覃浩霖

项目成果(简单明了):形成了什么成果,获得了什么,尽量配图
我们对焊接机器人进行了三维“寻位”操作,即通过焊枪对三个方向的面进行接触进而对焊接起弧点定位。操作方法如上所述。测试成功后起弧对T型接头进行实际焊接。

项目简介
该项目期望使用CLOOS机器人实现相贯线的批量与快速焊接,即在保证相贯线焊接工艺要求的同时,尽可能提高焊接的效率,将一种相贯线的焊接定位方法推广至不同尺寸的相贯线焊接定位中去。该项目的难点在于:相贯线的曲线相较于其他焊接路径非常不规则,需要每次在焊接时进行取点,并且需要取大量点位来保证焊接的精确;同时,在示教过程中需要避免机械臂以及焊枪的干涉现象,确保焊接过程的流畅与可实现;不同尺寸的相贯线之间的规则难以总结。由于这些难点,所以想要在预算有限、基础技术固定的前提下完成该项目成为了一大难题。
宋子杰 刘煜 孙铭泽 利海旭

为了达到项目要求,我们小组提出以下建议:
1.基于CLOOS的CAROLA系统进行再开发,实现在已知尺寸情况下相贯线曲线点位的自动生成,并通过计算机进行点位的自动选择点位,并选取GC或ARC指令进行焊接操作,大大简化取点定位的过程;
2.在机械臂上安装视觉传感器等类型的传感器,在即将发生干涉时发出告警,督促机器及时改变运行轨迹,提高效率,同时提高自动化水平;
3.在大量实验后确定相贯线焊接在确保工艺要求下的最小取点数,定下相应规则标准,提高生产效率;
4.在焊接之前进行规划,进一步采用各类模拟软件,将人与机器的智慧结合;



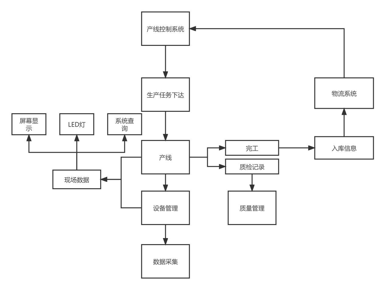
项目三 切割机的数据采集和控制以及中联智慧产业城项目信息系统的架构设计
项目简介
在互联网行业快速发展的今天,数据采集已经被广泛应用于互联网及分布式领域,数据采集领域已经发生了重要的变化。首先,分布式控制应用场合中的智能数据采集系统在国内外已经取得了长足的发展。其次,总线兼容型数据采集插件的数量不断增大,与个人计算机兼容的数据采集系统的数量也在增加。国内外各种数据采集机先后问世,将数据采集带入了一个全新的时代。
小组成员:
高帅 张嘉桐 刘昱辰 马浩楠

项目成果
完成了中联智慧产业城项目信息系统的架构设计

系统架构

工业信息流

产线流程图

